渦輪流量計輸出信號的研究與應用
渦輪流量計是應用廣泛的流量計量儀表。它的結構簡單、靈敏度高、壓力損失小。特別是其良好的重復性、穩定性倍受用戶的青睞。但是長期以來,由于其非線性特性的存在,使其流量測量范圍受到很大制約。通過對渦輪流量計輸出脈沖信號特性的研究和分析,提出了一種擴大渦輪流量計量程范圍的方法,這種方法簡單易行、行之有效并可應用于其他脈沖頻率輸出的傳感器中去。
1.渦輪流量傳感器的工作原理
渦輪流量傳感器結構如圖 1 所示,屬于速度式流量傳感器。渦輪置于流體通道中,隨著流體的流動產生旋轉,設渦輪的轉速為 n、流過渦輪的流體速度為 u,則 n 與 u 成正比; 流體通道的流通截面積 S 是已知的常數,所以,流過渦輪流量傳感器的流體體積流量 Q 為:

流體速度 u 與流量 Q 之間也呈線性關系。所以,電脈沖信號頻率 F 也就正比于流量 Q。在使用渦輪流量傳感器時,只要測量出它的輸出電脈沖信號頻率F,就可以計算出相應的體積流量 Q。

雖然電脈沖信號頻率 F 與體積流量 Q 是正比關系,但是其比值卻不是常數。其原因是流體的摩擦阻力、粘滯阻力、磁電轉換器的電磁阻力以及渦輪軸與軸承之間的機械摩擦阻力等都與流體的流動速
F M
度有關。可以用 K = Q = V 來表達各參數間的關系。
![]()
式中,M 是渦輪傳感器輸出的電脈沖數,V 是流過渦輪傳感器的流體體積,即 K 為通過單位流體流量渦輪流量傳感器發出的電脈沖頻率或單位體積流體渦輪流量傳感器發出的電脈沖數,K 稱為渦輪流量
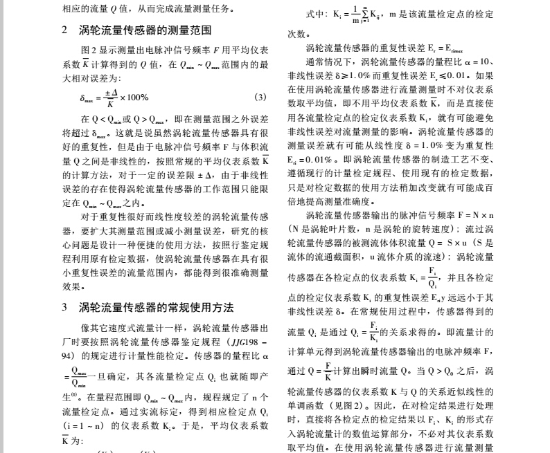
![]()
傳感器的平均儀表系數。圖 2 表示了 K 與 Q 之間的關系。以往常規使用方法是在渦輪流量傳感器的測量范圍 Qmin ~ Qmax 內,測得各流量檢定點的儀表系
數 Ki ,并將各 Ki 取平均值得到 K,把 K 作為該傳感器的平均儀表系數。進行流量測量時,測得渦輪流
![]()
量傳感器發出的電脈沖頻率 F,即可由 Q = FK 得到



